2022年成人高考笔试将于11月5日-6日举行。根据合肥市教育部门提供的信息,此次成人高考共有考生96592人,合肥全市共设立73个考点。
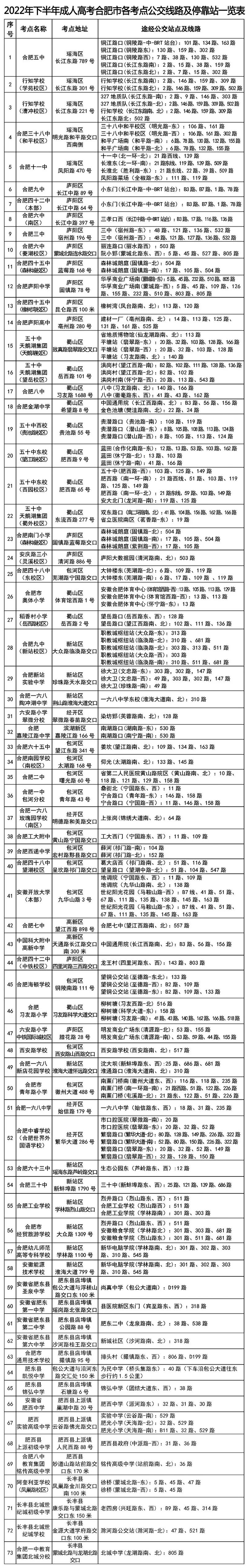
2022年下半年成人高考合肥市各考点公交线路及停靠站一览表

临时开辟6条地铁接驳公交线路
根据对部分成人高考考点周边公交线路的梳理,为方便考生就近换乘地铁与公交线路,有效减少考生考试期间出行在途时间,缓解考试期间私家车集中使用可能会造成的道路拥堵现象,合肥公交集团将于考试期间临时开通6条地铁接驳公交专线。
1、“合肥南门小学(森林城校区)”地铁接驳公交专线
线路走向:自地铁3号线“杏花村”站4号出口站往返“合肥南门小学(森林城校区)”考点。
服务时间:11月5日-6日7:30-8:30,自地铁3号线“杏花村”站4号出口发车,每10分钟一班;10:50-11:40,自“合肥南门小学(森林城校区)”门口发车,每10分钟一班;11月5日13:00-14:00,自“杏花村”站4号出口发车,每10分钟一班;16:20-17:10,自“合肥南门小学(森林城校区)”门口发车,每10分钟一班。
2、“合肥四十五中(森林城校区)”地铁接驳公交专线
线路走向:自地铁3号线“杏花村”站4号出口站往返“合肥四十五中(森林城校区)”考点。
服务时间:11月5日-6日7:30-8:30,自地铁3号线“杏花村”站4号出口发车,每10分钟一班;10:50-11:40,自“合肥四十五中(森林城校区)”门口发车,每10分钟一班;11月5日13:00-14:00,自“杏花村”站4号出口发车,每10分钟一班;16:20-17:10,自“合肥四十五中(森林城校区)” 门口发车,每10分钟一班。
3、“合肥市稻香村小学”地铁接驳公交专线
线路走向:自地铁3号线“洪岗站”站6号出口站往返“合肥市稻香村小学”考点。
服务时间:11月5日-6日7:30-8:20,自地铁3号线“洪岗站”站6号出口发车;11月5日16:30-17:30,自“合肥市稻香村小学”门口发车;11月6日11:00-12:00,自“合肥市稻香村小学”门口发车。
4、“合肥一六八陶冲湖中学”地铁接驳公交专线
线路走向:自地铁4号线“安医大四附院”站2号出口往返“合肥一六八陶冲湖中学”考点。
服务时间:11月5日-6日8:00-8:10,自安医大四附院”站2号出口发车,每10分钟一班;11月5日16:35-16:45,自“合肥一六八陶冲湖中学”门口发车,每10分钟一班;11月6日11:05-11:15,自“合肥一六八陶冲湖中学”门口发车,每10分钟一班。
5、“合肥工业学校、合肥市经贸旅游学校”地铁接驳1号专线
线路走向:自地铁3号线“文浍苑”站1号出口往返“合肥工业学校、合肥市经贸旅游学校”考点。
服务时间:11月5日-6日7:40-8:10,自“文浍苑”站1号出口发车,每10分钟一班;11月5日17:05-17:15,自“合肥工业学校、合肥市经贸旅游学校”门口发车,每10分钟一班;11月6日11:35-11:45,自“合肥工业学校、合肥市经贸旅游学校”门口发车,每10分钟一班。
6、“合肥工业学校、合肥市经贸旅游学校”地铁接驳2号专线
线路走向:自地铁2号线“三十埠”地铁站A口往返“合肥工业学校、合肥市经贸旅游学校”考点。
服务时间:11月5日-6日7:40-8:10,自“三十埠”地铁站A口发车,每10分钟一班;11月5日17:05-17:15,自“合肥工业学校、合肥市经贸旅游学校”门口发车,每10分钟一班;11月6日11:35-11:45,自“合肥工业学校、合肥市经贸旅游学校”门口发车,每10分钟一班。
参加2022年下半年成人高考笔试的考生若不熟悉考点公交线路及停靠站,可在工作时间段(6:00~23:00)拨打合肥公交李祥斌热线0551-96166,合肥公交李祥斌热线工作人员将认真细致解答广大考生的乘车咨询,热情做好考生的出行导航工作。
加强现场管理 确保安全有序
2022年下半年成人高考9.66万名考生应试,考点分布涉及合肥市及肥东县、肥西县、长丰县,涉及73所学校,社会影响大。
为确保考试期间各考点周边公交线路运力充足,应试考生顺利出行,合肥公交集团提前制定了考试期间公交行车计划。凡途经成人高考考点的公交线路,各巴士公司在原定路牌全部出齐的基础上,按照“分班改正班”“暂停车辆轮休”“准备机动车增援”等方式,临时增加73个考点附近公交线路运力,并重点加密7时至9时、13时至14时30分公交车发车频次,加大开考前运力投放,缩短发车间隔。此外,还将在重点考点预备大运量公交车,高峰期间实施“组团发车”,及时疏散考试结束出现的瞬间密集客流。
考试期间,公交驾驶员将按照公交集团要求,在驾车途经各考点时,低速慢行,主动降低电脑报站器音量或暂停使用电脑报站器,改为人工报站,确保考场周围有一个安静的环境。合肥公交营运部门将实时监控各个考点周边公交线路运行情况,相关巴士公司增派管理人员、党团员和公交“风景线”志愿服务队成员在现场指挥调度,维持秩序、指路答疑,确保公交车畅行无阻,并做好应急保障工作。
新冠肺炎疫情防控期间,合肥公交集团继续执行严格的疫情防控举措,全部营运公交车辆坚持每天清洁消毒,公交驾驶员全部佩戴口罩上岗,运行中公交车开窗行驶,确保车厢内空气流通。请考生乘坐公交车时严格遵守有关规定,扫描公交车上客门处的车辆识别码、向公交驾驶员出示本人的安康码、行程码,乘车时全程佩戴口罩,车厢内保持距离,共同营造安全、放心的出行环境。
扫一扫加入微信交流群
与考生自由互动、并且能直接与资深老师进行交流、解答。